3套装 新华书店正版 PHONICS 克里斯汀·哈茨勒 图书籍 书 等 牛津大学出版 原版 READER 其它外版 WORLD OXF 社 著
折后价 ¥ 65.3
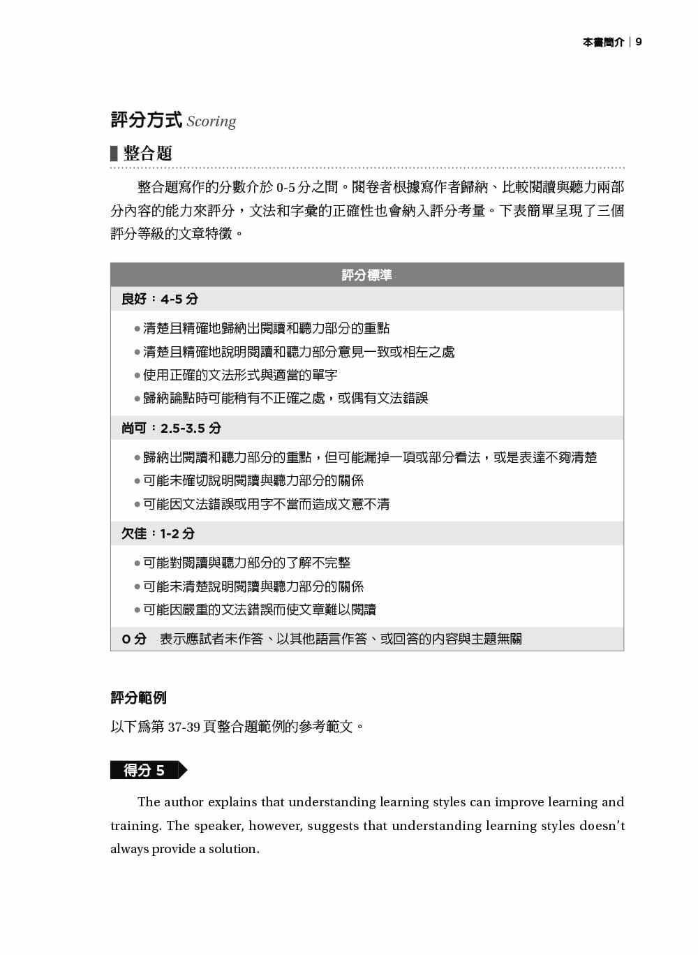
iBT托福3步骤高分写作 附MP3 众文 预售正版 原版 LougheedTOEFL 语言学习 进口书 Lin
所 在 地:广东 广州
累计销量:0 件
店铺掌柜: 青乐坊图书专营店
¥136 ¥136
商品详情








